Conception et Idées : Organisation parcelles domotique Belgique
Envie de transformer votre extérieur ? Découvrez nos meilleures idées pour Organisation parcelles domotique Belgique. Que vous ayez un grand terrain, un potager ou un petit balcon, ces plans et inspirations vous aideront à créer un espace vert unique et apaisant.

Source : Votre système domotique en Belgique placé par votre électricien

Source : Sky-Home - Votre installateur alarme, videosurveillance, domotique et

Source : Votre système domotique en Belgique placé par votre électricien

Source : Le cadre légal de la domotique et les perspectives d | Electronics

Source : Domotique sécurité, le contrôleur GSM le plus sécurisé de tous

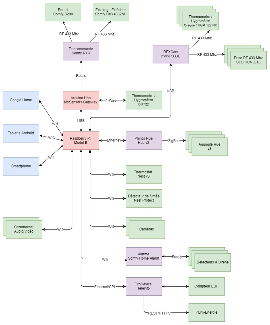
Source : Schéma Domotique Maison – Ventana Blog

Source : Chambres d'hôtes équipée de la domotique en Belgique

Source : Schéma Domotique Maison | Ventana Blog

Source : Quelle box domotique choisir pour votre projet ? | Domotique, Systeme

Source : maison-domotique | Ma maison domotique - Toutes les informations sur le

Source : L'expertise belge au service de la domotique intelligente • Techni-Self

Source : Organisation tableaux (répartition & domotique)
Nous espérons que ces modèles de Organisation parcelles domotique Belgique vous donneront la main verte. N'hésitez pas à sauvegarder ces idées pour vos futurs projets d'aménagement !